Anarch said:But you said "know" and you didn't back that up with anything.
Anarch said:Celecoxib is basically an Aspirin-like drug.
Aspirin was derived from White Willow Bark.
Just buy White Willow Bark extract and top off a bottle of Minoxidil. That's what I'm going to do … maybe the end of this month.
It seems to be a bad idea :squeegee said:Anarch said:Celecoxib is basically an Aspirin-like drug.
Aspirin was derived from White Willow Bark.
Just buy White Willow Bark extract and top off a bottle of Minoxidil. That's what I'm going to do … maybe the end of this month.
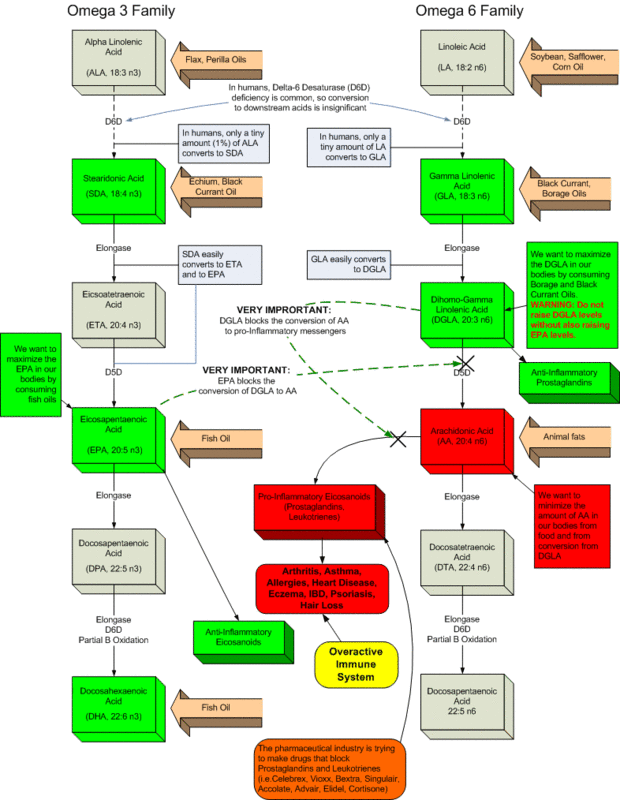
Celecoxib is a NSAID selective COX-2 inhibitor.Primarily inhibits this isoform of cyclooxygenase (and thus causes inhibition of prostaglandin production), whereas nonselective NSAIDs (like asprin, naproxen and ibuprofen) inhibit both COX-1 and COX-2.
http://en.wikipedia.org/wiki/Cyclooxyge ... evelopment
http://en.wikipedia.org/wiki/COX-2_selective_inhibitor
http://onlinelibrary.wiley.com/doi/10.1 ... 639.x/fullCOX-1 was identified as the main isoform present in the dermal papilla (DP) of normal human hair follicle (either anagen or catagen) (5), whereas COX-2 was only faintly and exclusively expressed in anagen dermal papilla. Although COX-2 activity was found to be necessary for early growth of hair follicle (6)
be careful...Anarch said:Celecoxib is basically an Aspirin-like drug.
Aspirin was derived from White Willow Bark.
Just buy White Willow Bark extract and top off a bottle of Minoxidil. That's what I'm going to do … maybe the end of this month.
http://onlinelibrary.wiley.com/doi/10.1 ... 639.x/fullInhibitors of prostaglandin endoperoxide synthase such as indomethacin, ibuprofen, and aspirin were shown to block PG synthesis and inhibit hair growth (3,4).
Saint-Loup said:It seems to be a bad idea :squeegee said:Anarch said:Celecoxib is basically an Aspirin-like drug.
Aspirin was derived from White Willow Bark.
Just buy White Willow Bark extract and top off a bottle of Minoxidil. That's what I'm going to do … maybe the end of this month.
Celecoxib is a NSAID selective COX-2 inhibitor.Primarily inhibits this isoform of cyclooxygenase (and thus causes inhibition of prostaglandin production), whereas nonselective NSAIDs (like asprin, naproxen and ibuprofen) inhibit both COX-1 and COX-2.
http://en.wikipedia.org/wiki/Cyclooxyge ... evelopment
http://en.wikipedia.org/wiki/COX-2_selective_inhibitor
http://onlinelibrary.wiley.com/doi/10.1 ... 639.x/fullCOX-1 was identified as the main isoform present in the dermal papilla (DP) of normal human hair follicle (either anagen or catagen) (5), whereas COX-2 was only faintly and exclusively expressed in anagen dermal papilla. Although COX-2 activity was found to be necessary for early growth of hair follicle (6)
Saint-Loup said:be careful...Anarch said:Celecoxib is basically an Aspirin-like drug.
Aspirin was derived from White Willow Bark.
Just buy White Willow Bark extract and top off a bottle of Minoxidil. That's what I'm going to do … maybe the end of this month.
http://onlinelibrary.wiley.com/doi/10.1 ... 639.x/fullInhibitors of prostaglandin endoperoxide synthase such as indomethacin, ibuprofen, and aspirin were shown to block PG synthesis and inhibit hair growth (3,4).
Swopo said:what about this
http://www.ncbi.nlm.nih.gov/pubmed/19374166
Abstract
Calendula officinalis flower extract possessed significant anti-inflammatory activity against carrageenan and dextran-induced acute paw edema. Oral administration of 250 and 500 mg/kg body weight Calendula extract produced significant inhibition (50.6 and 65.9% respectively) in paw edema of animals induced by carrageenan and 41.9 and 42.4% respectively with inflammation produced by dextran. In chronic anti-inflammatory model using formalin, administration of 250 and 500 mg/kg body weight Calendula extract produced an inhibition of 32.9 and 62.3% respectively compared to controls. TNF-alpha production by macrophage culture treated with lipopolysaccharide (LPS) was found to be significantly inhibited by Calendula extract. Moreover, increased levels of proinflammatory cytokines IL- 1beta, IL-6, TNF-alpha and IFN-gamma and acute phase protein, C- reactive protein (CRP) in mice produced by LPS injection were inhibited significantly by the extract. LPS induced cyclooxygenase-2 (Cox-2) levels in mice spleen were also found to be inhibited by extract treatment. The results showed that potent anti-inflammatory response of C. officinalis extract may be mediated by the inhibition of proinflammatory cytokines and Cox-2 and subsequent prostaglandin synthesis.
squeegee said:Topical ibuprofen stays in the tissues a long time so there is no need for frequent applications. Unfortunately, topical ibuprofen is not available as a product. There are a couple of ways to make an experimental topical ibuprofen gel. One way is to puncture an ibuprofen (Advil Liqui-Gel) gel cap and mix its contents with a glob of aloe vera gel. Mixing aloe vera and ibuprofen together results in a cloudy or milky substance that is quite acidic. Adding a few drops of household ammonia until the mixture becomes clear again neutralizes the acidity, but I am not sure if this affects the potency. Another way to make a topical ibuprofen gel is to grind regular ibuprofen caps and dissolve them in a small amount of alcohol (not isopropyl) overnight. The alcohol is then poured off and mixed with an equal volume of aloe vera gel.
http://onlinelibrary.wiley.com/doi/10.1 ... 639.x/fullInhibitors of prostaglandin endoperoxide synthase such as indomethacin, ibuprofen, and aspirin were shown to block PG synthesis and inhibit hair growth (3,4).
Saint-Loup said:squeegee said:Topical ibuprofen stays in the tissues a long time so there is no need for frequent applications. Unfortunately, topical ibuprofen is not available as a product. There are a couple of ways to make an experimental topical ibuprofen gel. One way is to puncture an ibuprofen (Advil Liqui-Gel) gel cap and mix its contents with a glob of aloe vera gel. Mixing aloe vera and ibuprofen together results in a cloudy or milky substance that is quite acidic. Adding a few drops of household ammonia until the mixture becomes clear again neutralizes the acidity, but I am not sure if this affects the potency. Another way to make a topical ibuprofen gel is to grind regular ibuprofen caps and dissolve them in a small amount of alcohol (not isopropyl) overnight. The alcohol is then poured off and mixed with an equal volume of aloe vera gel.
be careful!
http://onlinelibrary.wiley.com/doi/10.1 ... 639.x/fullInhibitors of prostaglandin endoperoxide synthase such as indomethacin, ibuprofen, and aspirin were shown to block PG synthesis and inhibit hair growth (3,4).
3) Alopecia Associated With Ibuprofen http://jama.ama-assn.org/content/242/2/142.2.extract
4) Drug-associated alopecia http://onlinelibrary.wiley.com/doi/10.1 ... x/abstract
http://onlinelibrary.wiley.com/doi/10.1 ... 586.x/full
Jacob said:http://www.alivepluspharmacy.com/productinfo/Nurofen_Gel_50g?currency=USD&aid=GBUS
http://compare.ebay.com/like/300703730666?var=lv<yp=AllFixedPriceItemTypes&var=sbar&_lwgsi=y&cbt=y
http://www.vargooutdoors.com/PROFEN-HP-12835
http://www.naturallybetter.net/1ibuprofengel.html
http://bikestore.oversupplywarehous...ofen-Homeopathic-Topical-Cream-12-tubes_i7124
http://www.drleonards.com/Health-Products/Arthritis-Pain-Relief/Ibu-Relief-12/26694.cfm
:dunno:
The stupid-a** FDA is cracking down on these topical products...so don't be surprised if they're not available soon.
